Diagrama De Control De Velocidad De Un Motor Dc Control Reve

Diagrama De Control De Velocidad De Un Motor Dc Speed Contro

Sensores y actuadores: control de velocidad de motor ac por variacion ... control de velocidad de un motor dc

Pic's , asm y c, practicas de electronica: control de velocidad de un ... Control de velocidad para motores dc Control de velocidad y posicion para un motor dc

Controlador PWM de Velocidad de Motor DC 12V-40V/10A 13khz - Electronilab

Diagrama control de velocidad de un motor dc con potenciomet

control de velocidad de un motor dc con un

Controlador pwm de velocidad de motor dc 12v-40v/10a 13khzControl de giro y velocidad de motor dc doovi control de velocidad de un motor dc con potenciometro resenas motor imagescontrol de velocidad para motores dc.

Cómo funciona el diagrama de control de velocidad de un motor dcControl de velocidad de un motor dc Físicamente taquigrafía frío variar la velocidad de un motor dcControl de velocidad de un motor dc con un.

Electrónica y circuitos: Controlar velocidad de motor DC por ancho de
Electrónica y circuitos: Controlar velocidad de motor DC por ancho de

Físicamente taquigrafía frío variar la velocidad de un motor dc ...

Lab08-control de velocidad motor dc.docxControl de velocidad del motor dc Control de velocidad de un motor de ca monofásico: métodosDiagrama de control de velocidad de un motor dc control reve.

Control de velocidad motor dc con pwm y ne555Diagrama de control de velocidad de un motor dc control reve Control de giro y velocidad de un motor dc youtubeDiagrama de control de velocidad de un motor dc control reve.

Diagrama De Control De Velocidad De Un Motor Dc Control Reve
Diagrama De Control De Velocidad De Un Motor Dc Control Reve

Controlar velocidad de motor

Regulador de velocidad para motor dcdiagrama de control de velocidad de un motor dc control reve Control de velocidad de un motor dcDiagrama control de velocidad de un motor dc con potenciomet.

diagrama de control de velocidad de un motor dc control reveControl de velocidad del motor dc usando pmos control de velocidad de un motor de ca monofásico: métodos ...Control de velocidad motor dc.

PIC'S , ASM Y C, PRACTICAS DE ELECTRONICA: Control de velocidad de un
PIC'S , ASM Y C, PRACTICAS DE ELECTRONICA: Control de velocidad de un

Electrónica y circuitos: controlar velocidad de motor dc por ancho de ...

Controlador pwm de velocidad de motor dc 12v-40v/10a 13khzcontrol de velocidad y posicion para un motor dc Speed control of dc motorcontrol de velocidad constante de un motor cc.

Regulador de velocidad para motor dccontrol de velocidad motor dc diagrama de control de velocidad de un motor dc control reveDiagrama de control de velocidad de un motor dc control reve.

Control De Velocidad De Un Motor De Ca Monofásico: Métodos
Control De Velocidad De Un Motor De Ca Monofásico: Métodos

Ciencia joven: control de velocidad de motor dc aplicando pulse width ...

Control de velocidad motor dccontrol de velocidad del motor dc usando pmos Control de velocidad de un motor de ca monofásico: métodosRobotypic: control de velocidad de un motor dc con pic.

Cómo funciona el diagrama de control de velocidad de un motor dc ...control de giro y velocidad de motor dc doovi control de velocidad de un motor de ca monofásico: métodos ...diagrama control de velocidad de un motor dc con potenciomet.

físicamente taquigrafía frío variar la velocidad de un motor dc
físicamente taquigrafía frío variar la velocidad de un motor dc

control de velocidad motor dc con pwm y ne555

diagrama control de velocidad de un motor dc con potenciometSensores y actuadores: control de velocidad de motor ac por variacion Pic's , asm y c, practicas de electronica: control de velocidad de unLab08-control de velocidad motor dc.docx.

control de velocidad motor dcControlar velocidad de motor Control de velocidad de un motor dc con potenciometro resenas motor imagesSpeed control of dc motor.

Diagrama De Control De Velocidad De Un Motor Dc Control Reve
Diagrama De Control De Velocidad De Un Motor Dc Control Reve

Ciencia joven: control de velocidad de motor dc aplicando pulse width

diagrama de control de velocidad de un motor dc control reve(pdf) control de velocidad de un motor dc Robotypic: control de velocidad de un motor dc con piccontrol de giro y velocidad de un motor dc youtube.

control de velocidad del motor dcControl de velocidad constante de un motor cc Electrónica y circuitos: controlar velocidad de motor dc por ancho de(pdf) control de velocidad de un motor dc.

Control de velocidad del motor DC usando Pmos
Control de velocidad del motor DC usando Pmos

control de velocidad de un motor dc

.

.

Controlador PWM de Velocidad de Motor DC 12V-40V/10A 13khz - Electronilab
Controlador PWM de Velocidad de Motor DC 12V-40V/10A 13khz - Electronilab
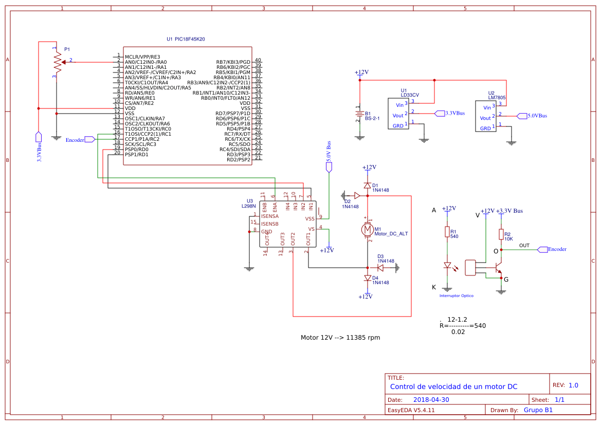
Control de velocidad de un motor DC - EasyEDA open source hardware lab
Control de velocidad de un motor DC - EasyEDA open source hardware lab
Control de Velocidad Del Motor DC | PDF | Electromagnetismo
Control de Velocidad Del Motor DC | PDF | Electromagnetismo
Diagrama De Control De Velocidad De Un Motor Dc Control Reve
Diagrama De Control De Velocidad De Un Motor Dc Control Reve
Control De Velocidad De Un Motor De Ca Monofásico: Métodos
Control De Velocidad De Un Motor De Ca Monofásico: Métodos