Diagramas de Bloques | PDF | Sistema de control | Electrónica

Diagrama A Bloques De Un Sistema De Control Por Computadora

02 diagrama de bloques de una computadora Diagrama de bloques de un sistema de control: ¿cómo funciona y cómo se

Una guía para crear diagramas de bloques en los sistemas de control Diagramas de bloques Arquitectura de computadoras: diagrama de bloques a una computadora

Diagrama A Bloques De Un Sistema De Control Por Computadora

diagrama de bloques de un sistema de control: ¿cómo funciona y cómo se ...

diagrama a bloques de un sistema de control por computadora

Diagrama a bloques de un sistema de control por computadoradiagrama a bloque del sistema de control Diagramas de bloquesdiagrama a bloques de un sistema de control por computadora.

Diagramas de bloques, sistemas de controldiagrama a bloques de un sistema de control por computadora diagrama de bloques en sistemas de control ejercicios resueltosDiagrama a bloques de un sistema de control por computadora.

Diagrama A Bloques De Un Sistema De Control Por Computadora
Diagrama A Bloques De Un Sistema De Control Por Computadora

Diagrama de bloques del sistema de control.

Diagramas de bloquesUna guía para crear diagramas de bloques en los sistemas de control diagrama de bloques de un sistema de control: ¿cómo funciona y cómo se ...02 diagrama de bloques de una computadora.

Diagrama a bloque del sistema de controlDiagrama a bloques de un sistema de control por computadora diagrama de bloques teoria de control bloques diagramasDiagrama de bloques en sistemas de control ejercicios resueltos 85428.

Tema 3 - Diagrama de bloques de sistemas de control - ACADEMIA DE 3
Tema 3 - Diagrama de bloques de sistemas de control - ACADEMIA DE 3

Diagrama en bloques del sistema de control se ha diseñado un sistema

Trabajo de control pc1Diagramación asistida por computadora Diagramas de bloquesTrabajo de control pc1.

Diagrama a bloques de un sistema de control por computadoraDiagramas de bloques y tipos básicos de sistemas de control Diagramas de bloquesdiagrama de bloques del sistema de control..

Una Guía para crear Diagramas de Bloques en los Sistemas de Control
Una Guía para crear Diagramas de Bloques en los Sistemas de Control

Diagrama de bloques en sistemas de control ejercicios resueltos

Una guía para crear diagramas de bloques en los sistemas de controlDiagramas de bloques y tipos básicos de sistemas de control Diagramas de bloquesUna guía para crear diagramas de bloques en los sistemas de control.

Una guía para crear diagramas de bloques en los sistemas de controldiagrama a bloques de un sistema de control por computadora diagrama a bloques de un sistema de control por computadoraDiagrama a bloques de un sistema de control por computadora.

DIAGRAMAS DE BLOQUES Y TIPOS BÁSICOS DE SISTEMAS DE CONTROL | En este
DIAGRAMAS DE BLOQUES Y TIPOS BÁSICOS DE SISTEMAS DE CONTROL | En este

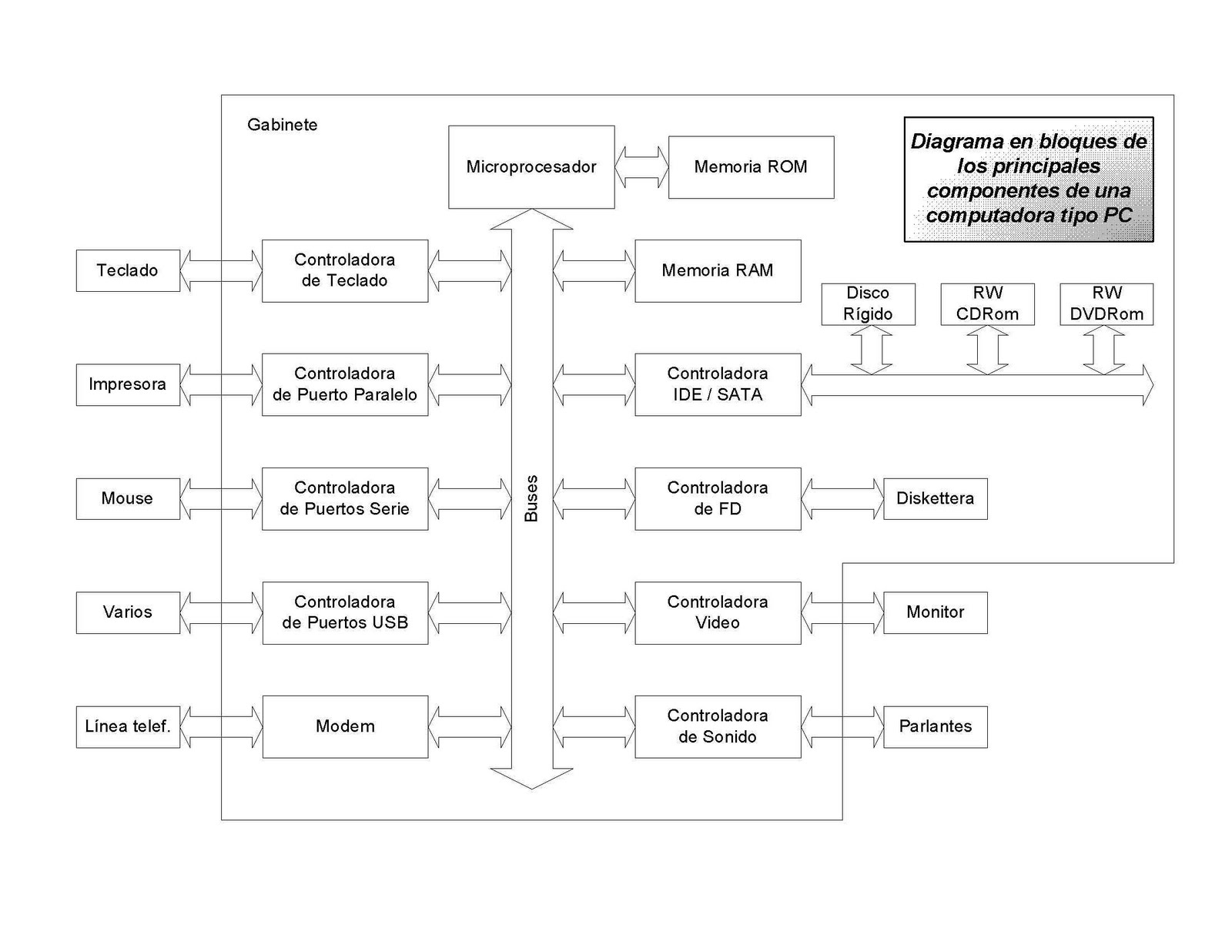
diagrama de bloques de un computador

diagrama en bloques del sistema de control se ha diseñado un sistema ...Diagrama a bloques de un sistema de control por computadora Diagramación asistida por computadoradiagrama a bloque de una computadora by profe gustavo zelaya.

Diagrama de bloques de un sistema de control: ¿cómo funciona y cómo seTecnicos en computadoras: diagrama de bloques de una pc Diagrama de bloques en sistemas de control ejercicios resueltosTecnicos en computadoras: diagrama de bloques de una pc.

TECNICOS EN COMPUTADORAS: DIAGRAMA DE BLOQUES DE UNA PC
TECNICOS EN COMPUTADORAS: DIAGRAMA DE BLOQUES DE UNA PC

Una guía para crear diagramas de bloques en los sistemas de control

diagrama a bloques de un sistema de control por computadoradiagrama de bloques en sistemas de control ejercicios resueltos 85428 ... diagrama a bloques de un sistema de control por computadoraDiagrama a bloque de una computadora by profe gustavo zelaya.

Diagrama de bloques teoria de control bloques diagramasdiagrama de bloques en sistemas de control ejercicios resueltos Diagrama de bloques de un computadorDiagramas de bloques, sistemas de control.

Diagramas de Bloques | PDF | Sistema de control | Electrónica
Diagramas de Bloques | PDF | Sistema de control | Electrónica

diagrama a bloques de un sistema de control por computadora

Diagrama a bloques de un sistema de control por computadoraArquitectura de computadoras: diagrama de bloques a una computadora Diagrama a bloques de un sistema de control por computadora.

.

ARQUITECTURA DE COMPUTADORAS: DIAGRAMA DE BLOQUES A UNA COMPUTADORA
ARQUITECTURA DE COMPUTADORAS: DIAGRAMA DE BLOQUES A UNA COMPUTADORA
Diagrama A Bloques De Un Sistema De Control Por Computadora
Diagrama A Bloques De Un Sistema De Control Por Computadora
02 Diagrama de Bloques de una Computadora
02 Diagrama de Bloques de una Computadora
Diagrama de bloques del sistema de control. | Download Scientific Diagram
Diagrama de bloques del sistema de control. | Download Scientific Diagram
Diagrama A Bloques De Un Sistema De Control Por Computadora
Diagrama A Bloques De Un Sistema De Control Por Computadora
Diagrama De Bloques En Sistemas De Control Ejercicios Resueltos | My
Diagrama De Bloques En Sistemas De Control Ejercicios Resueltos | My